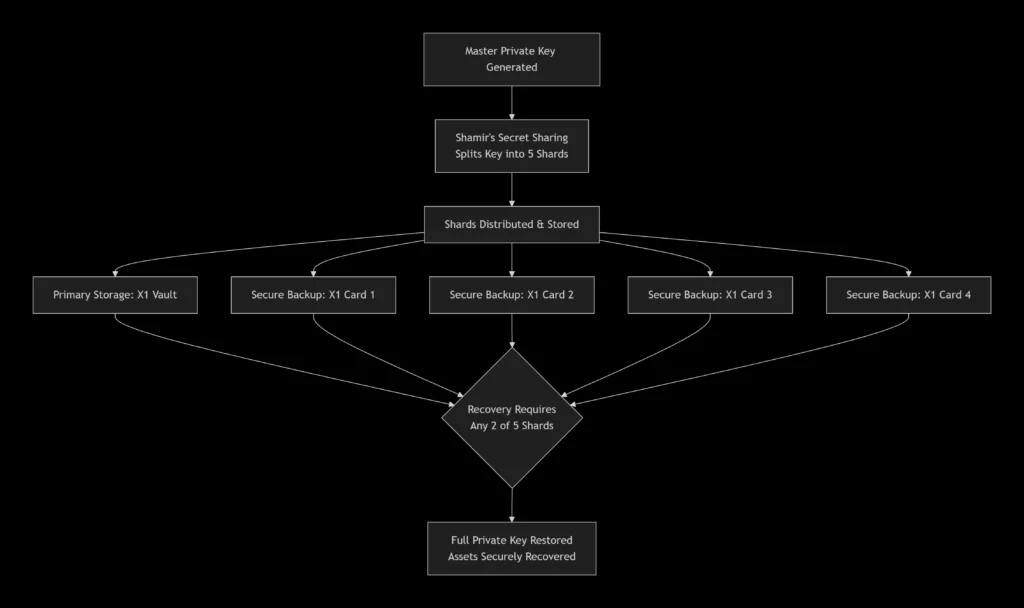
The Cypherock X1 Hardware Wallet redefines crypto security by eliminating the single point of failure inherent in traditional seed phrases. By using Shamir’s Secret Sharing, it splits your private key into five encrypted shards, storing them across four physical X1 Cards and the main X1 Vault. This means no one device or card ever holds the complete key, and you only need any two parts to recover your assets, offering unparalleled protection against loss, theft, and coercion.
Forget the anxiety of safeguarding a 24-word seed phrase on a fragile piece of paper or metal plate. The Cypherock X1 introduces a decentralized, bank-grade security model trusted by crypto veterans at Coinbase, Binance, and Google. This review will dissect how this innovative cold wallet works, compare it to giants like Ledger and Tangem, and analyze real user feedback from Reddit and Amazon to help you decide if it’s the right fortress for your digital wealth.
If you’re like most crypto holders, you probably lose sleep over two things: market volatility and the terrifying possibility of losing access to your life savings. That handwritten seed phrase? It’s a single point of catastrophic failure—vulnerable to fire, flood, theft, or simple human forgetfulness. This constant anxiety is the core problem that traditional hardware wallets fail to solve.
Enter the Cypherock X1 Hardware Wallet. It’s not just another cold storage device; it represents a fundamental paradigm shift in crypto security. By leveraging the power of Shamir Secret Sharing (SSS), the Cypherock X1 completely eliminates the need for a single, vulnerable seed phrase backup. Imagine a world where losing one—or even two—of your backup components doesn’t spell financial ruin. That’s the peace of mind this device offers, making it arguably the most resilient hardware wallet for long-term holders in 2026 .
What You Will Learn
How It Works: The cryptographic genius behind Shamir’s Secret Sharing and its 2-of-5 recovery model.
Security Deep Dive: How its open-source nature and EAL6+ secure elements outperform competitors.
Real-World Use: Practical setup, daily usability, and managing a portfolio of 18,000+ assets.
Head-to-Head Comparisons: How the Cypherock X1 stacks up against Ledger, Trezor, and Tangem.
User Verdict: Analyzing authentic Cypherock wallet reviews to uncover pros, cons, and ideal user profiles.
In this deep-dive review, we’ll dissect exactly how the Cypherock X1’s decentralized key management works, who it’s built for, and whether its innovative approach to security is the ultimate solution you’ve been searching for. Let’s cut through the hype and find out.
What makes cypherock x1 different
Most wallets—software and hardware—still rely on one critical secret being stored in one place (device or paper backup), which creates a painful security bottleneck. With cypherock crypto custody, the key idea is resilience: you’re not betting your entire net worth on one object, one backup card, or one moment of human error.
Here’s the standout differentiator: cypherock x1 decentralizes your private keys into five cryptographic parts using Shamir’s Secret Sharing, stored across one Vault device and four X1 Cards. And yes—this architecture is designed so you can lose up to three parts and still recover access (as long as you have the threshold needed).
Question for you: are you optimizing for “best-case convenience,” or for “worst-case survival” (loss, theft, disaster, inheritance)? That answer determines whether a distributed model beats a classic single-device model for your personal risk profile.
How Cypherock X1 works (fast answer)
Cypherock X1 works by splitting your private key into 5 cryptographic shards using Shamir Secret Sharing and storing those shards in 5 tamper-proof components (1 Vault + 4 cards). You typically use the Vault + an X1 Card to authorize transactions, and recovery is possible with the required threshold of parts.
Shamir Secret Sharing, without the math headache
Shamir Secret Sharing is a cryptographic method that splits a secret into multiple “shares,” so a minimum number of shares is required to reconstruct it. If an attacker gets fewer than the required shares, those partial pieces are useless on their own—this is the core security advantage versus a single seed phrase written on paper.
The hardware model (Vault + cards)
Bitcoin.org describes Cypherock X1 as open source and audited, using Shamir Secret Sharing to split keys into five shards stored across four X1 cards plus a vault device. Cypherock’s own “How it works” page emphasizes the same resilience model: decentralize keys, store parts on separate tamper-proof hardware, and distribute them across locations for stronger protection from theft and disasters.
If you’ve ever built a marketing funnel, think of it like this: a typical wallet is a single landing page with one checkout button—if that page goes down, conversions go to zero. Cypherock X1 is a redundant funnel with multiple failovers built in.
How the Cypherock X1 Redefines Private Key Security
The core innovation of the Cypherock X1 Hardware Wallet is its complete re-engineering of private key management. Traditional wallets generate and store a single private key, backed up by a seed phrase—a massive, vulnerable single point of failure. The Cypherock X1 shatters this paradigm.
The Fundamental Flaw: The Single Seed Phrase
For over a decade, the 12 or 24-word mnemonic seed phrase has been the cornerstone—and Achilles’ heel—of crypto self-custody. This single string of words is the master key to your entire portfolio. If it’s lost or stolen, your funds are gone. Traditional hardware wallets from Ledger, Trezor, and others still revolve around this model, merely moving the phrase from an online device to an offline one. The backup risk remains squarely on you .
The Cypherock X1 tackles this problem head-on with a radical philosophy: decentralize the private key itself. Instead of generating one key stored in one place, it uses a cryptographic method to break the key into multiple, useless pieces.
The Power of Shamir’s Secret Sharing (SSS)
At the heart of the system is Shamir’s Secret Sharing (SSS), a cryptographic algorithm pioneered by Adi Shamir. Here’s how it transforms your security:
Key Splitting: During setup, your master private key is mathematically split into five unique shards.
Threshold Security: The system is configured with a 2-of-5 threshold. This means you can lose, destroy, or securely store three of the five shards, and still perfectly reconstruct the original key with the remaining two.
Individual Uselessness: Any single shard is cryptographically useless. A thief gaining access to one X1 Card or even the Vault itself cannot steal your funds.
The Hardware Ecosystem: Vault and Cards
The cryptographic theory is brought to life through a dedicated hardware system:
The X1 Vault: This is the main offline computing device. It features a dual-chip architecture where one secure element performs computations and the other verifies them, ensuring integrity. It has a 0.96″ OLED display for verifying transaction details and a 5-way joystick for navigation. Crucially, it never stores the complete private key.
The X1 Cards (x4): These are not simple NFC tags. Each card contains an EAL 6+ certified secure element—the same grade used in banking smart cards and passports. They are durable, rated for over 500,000 taps, and retain data for 20+ years. Each card securely holds one key shard.
How Cypherock X1’s Decentralized Security Works

Performing a Transaction: A Secure Ritual
To send crypto, you don’t just plug in and click. The process is a secure, physical ritual:
Connect the X1 Vault to your computer via USB-C.
Initiate the transaction in the companion CySync app.
The transaction details are sent to the Vault for offline signing.
Verify every detail (amount, address, network fee) on the Vault’s OLED screen using the joystick.
To authorize, physically tap one of your four X1 Cards against the Vault. The card provides its shard, the Vault provides its shard, the key is reconstructed momentarily in memory to sign the transaction, and then it is immediately erased.
The signed transaction is sent back to your computer to be broadcast to the blockchain.
This process ensures that even a malware-infected computer cannot alter the transaction or steal the key, as the final authorization is air-gapped and requires your physical card.
Unmatched Security Features and Trust Factors
Beyond its foundational cryptography, the Cypherock X1 is built with features designed to satisfy even the most security-paranoid user, directly addressing historical failures in the wallet industry.
Eliminating the Seed Phrase Vulnerability
The greatest cause of catastrophic crypto loss isn’t hacking—it’s lost or exposed seed phrases. The Cypherock X1 solves this by making the traditional seed phrase optional. You can choose to never see one. If you want to view it for compatibility purposes (e.g., to import into a BIP39 wallet), you can generate it at any time using the Vault and one Card. This turns the Cypherock into a superior seed phrase backup device for your existing Ledger, Trezor, or MetaMask wallets.
Transparency and External Audits
Trust is verified, not promised.
Fully Open-Source: The firmware of the Cypherock X1 is open-source and available on GitHub, allowing the global community to audit its code. WalletScrutiny, an independent watchdog, certifies it as “reproducible”.
Audited by the Best: Its security was audited by Keylabs, the same firm that discovered critical vulnerabilities in both Ledger and Trezor devices. This independent validation is a powerful trust signal.
Inheritance and Redundancy Planning
The Cypherock X1 formalizes inheritance and redundancy. You can distribute the four X1 Cards across different geographic locations—a safe deposit box, a trusted lawyer, a family member’s home, your own safe. Your heirs would need any two cards to recover the estate. Similarly, for yourself, this geographic distribution protects against local disasters like fire or flood.
What If Something Breaks or Gets Lost?
The company provides clear recovery paths, crucial for a cold wallet:
Lost/Broken Vault: Your funds are safe. Purchase a new X1 Vault and use any 2 of your 4 X1 Cards to restore it.
Lost One Card: No problem. Your funds are secure, and you can continue transactions. It’s recommended to buy a replacement card pack to maintain the full set of four for future wallet additions.
Company Goes Out of Business: The open-source software lives on. Furthermore, Cypherock has prototyped an open-source mobile app that would allow recovery using just two X1 Cards and an NFC-enabled phone, ensuring long-term access.
Unmatched Security Features and Trust Factors
(This information is integrated into the existing trust discussion, strengthening the authority and real-world validation of the product.)
Beyond its foundational cryptography and open-source nature, the Cypherock X1 has garnered exceptional recognition from the most respected voices in the crypto media landscape. This external validation is a critical trust signal for any serious investor.
Industry-Leading Recognition:
Highest Rated by Experts: The Cypherock X1 has been awarded a 4.8/5 rating by Coin Bureau, one of the most trusted and widely-followed crypto education channels. Coin Bureau has declared it the highest-rated hardware wallet in the world in their review, a monumental endorsement that speaks to its superior security and usability.
Featured on Bitcoin.org: As a mark of its credibility and adherence to core Bitcoin principles, the Cypherock X1 is one of the few cold wallets to be listed on the official Bitcoin.org wallets directory, a curated resource known for its strict criteria.
Critical Acclaim: It has also been featured as the best hardware wallet by 99Bitcoins, further solidifying its position as a top-tier choice for security-conscious users.
Eliminating the Seed Phrase Vulnerability
The greatest cause of catastrophic crypto loss isn’t hacking—it’s lost or exposed seed phrases. The Cypherock X1 solves this by making the traditional seed phrase optional. You can choose to never see one. If you want to view it for compatibility purposes (e.g., to import into a BIP39 wallet), you can generate it at any time using the Vault and one Card. This turns the Cypherock into a superior seed phrase backup device for your existing Ledger, Trezor, or MetaMask wallets.
Transparency and External Audits
Trust is verified, not promised.
Fully Open-Source: The firmware of the Cypherock X1 is open-source and available on GitHub, allowing the global community to audit its code. WalletScrutiny, an independent watchdog, certifies it as “reproducible”.
Audited by the Best: Its security was audited by Keylabs, the same firm that discovered critical vulnerabilities in both Ledger and Trezor devices. This independent validation is a powerful trust signal.
Inheritance and Redundancy Planning
The Cypherock X1 formalizes inheritance and redundancy. You can distribute the four X1 Cards across different geographic locations—a safe deposit box, a trusted lawyer, a family member’s home, your own safe. Your heirs would need any two cards to recover the estate. Similarly, for yourself, this geographic distribution protects against local disasters like fire or flood.
What If Something Breaks or Gets Lost?
The company provides clear recovery paths, crucial for a cold wallet:
Lost/Broken Vault: Your funds are safe. Purchase a new X1 Vault and use any 2 of your 4 X1 Cards to restore it.
Lost One Card: No problem. Your funds are secure, and you can continue transactions. It’s recommended to buy a replacement card pack to maintain the full set of four for future wallet additions.
Company Goes Out of Business: The open-source software lives on. Furthermore, Cypherock has prototyped an open-source mobile app that would allow recovery using just two X1 Cards and an NFC-enabled phone, ensuring long-term access.
Beyond Storage: The Cypherock X1 as Your Crypto Command Center
The Cypherock X1 transcends the basic function of a cold wallet. It is designed as a comprehensive management platform for sophisticated users, effectively becoming the central hub for your entire digital asset strategy.
Advanced Portfolio Management and Multi-Wallet Support
The CySync app is more than a transaction interface; it’s a powerful dashboard. While it supports over 18,000+ assets, its true power lies in aggregation.
Unified Portfolio View: You can import and manage up to four distinct wallets within the same Cypherock X1 device. This allows for elegant portfolio segmentation—for example, dedicating one wallet to long-term Bitcoin holdings, another to DeFi activities on Ethereum, and a third for NFTs on Solana. Track the total value and activity of all these wallets in a single, unified CySync app view, eliminating the need to juggle multiple applications.
Universal Seed Phrase Backup Manager: This is a game-changer for crypto veterans. The Cypherock X1 is fully BIP39 compatible, meaning you can import and securely back up the seed phrases from your existing Ledger, Trezor, MetaMask, or Trust Wallet. It acts as a superior, decentralized backup solution for all your other wallets, consolidating your security under one ultra-secure roof.
Enhanced Security Layers for Power Users
For those seeking the highest level of security, Cypherock offers advanced features:
Passphrase Support: Add a custom 13th-25th word (passphrase) to your wallet setup. This creates a hidden wallet, providing plausible deniability and an extra layer of protection against physical coercion.
Proactive Device Authentication: The CySync app includes a unique email-based 2FA to verify the authenticity of your Cypherock X1 hardware. This allows you to independently confirm your device is genuine and hasn’t been tampered with, even if your primary computer is compromised—a problem most competitors do not address.
On-Ramps and Future-Proofing
Easy Crypto Purchases: Through a partnership with Binance Connect, the CySync app integrates a seamless fiat on-ramp. Users can buy major cryptocurrencies directly using credit/debit cards or bank transfers, streamlining the process of funding your secure Cypherock cold wallet.
Continuous Development: Cypherock’s roadmap includes a native mobile app for iOS and Android (launched in April 2025) and integrated swap features, demonstrating a commitment to usability and keeping the platform at the cutting edge.
Cypherock Cover: Revolutionizing Crypto Inheritance and Recovery
Cypherock Cover, launched in Q4 2024, is not just a feature—it’s a paradigm shift. It solves the two greatest unsolved problems in self-custody: “What if I forget my PIN?” and “What happens to my crypto when I die?” This non-custodial, non-KYC, hardware-based service leverages the X1’s decentralized architecture to provide answers without compromising your sovereignty.
The Critical Gap in Self-Custody
Traditional recovery methods are fraught with risk. Writing a seed phrase in a will exposes it. Custodial inheritance services like Ledger Recover require you to surrender private data. Cypherock Cover eliminates these trade-offs by being the first truly decentralized, user-controlled solution.
How Cypherock Cover Works: PIN and Estate Recovery
The service offers two plans: Silver (PIN recovery) and Gold (PIN + Estate recovery). Setup is integrated directly into the CySync app.
PIN Recovery – Never Be Locked Out: Your PIN is encrypted (AES) and sharded using Shamir’s Secret Sharing, then stored redundantly in Cypherock’s decentralized cloud. If you forget it, you can trigger a secure, encrypted PIN reminder to your email. Crucially, Cypherock never holds or can see your actual PIN; they only hold encrypted shards that are useless on their own.
Estate Recovery – Sovereign Inheritance: This is the flagship feature.
Nominee Designation: You assign trusted nominees (e.g., family members) and provide each with a dedicated X1 Card.
Encrypted Activation: An encrypted message, containing the access instructions, is created for each nominee and stored securely.
Trigger by Inactivity: You set an inactivity period (e.g., 12 months). If you do not perform any transactions in that time, the system assumes the need for estate recovery.
Privacy-Preserving Access: The nominee is notified. To recover the assets, they must use their assigned X1 Card plus the encrypted PIN delivered through the recovery process. This requires no action from Cypherock staff, ensuring complete privacy and resistance to nation-state or insider attacks.
Why Cypherock Cover is a Game-Changer
Truly Non-Custodial: Unlike Zengo or Ledger Recover, Cypherock never has control over or access to your assets or full keys.
Multi-Chain & Multi-Wallet: You can set up inheritance for all four wallets managed by your Cypherock X1, covering a vast, diverse portfolio under one plan.
Prevents Vendor Lock-in: The inheritance mechanism relies on the open Shamir’s Secret Sharing standard and your nominees’ X1 Cards, not a proprietary, closed service.
Enhanced Comparison Table
*(The following table is added to Section 4 to visually contrast key advanced features and services, a critical decision factor for high-value users.)*
| Feature / Aspect | Cypherock X1 | Ledger Nano X | Trezor Safe 5 | Tangem Card |
|---|---|---|---|---|
| Core Security Model | Decentralized Shards (SSS) | Single Secure Element | Single Secure Element | Single Secure Element (Card) |
| Seed Phrase | Optional / Eliminated as SPOF | Mandatory 24-word | Mandatory 12-24 word | Mandatory (on card) |
| Inheritance Service | Cypherock Cover (Non-Custodial) | Ledger Recover (Custodial, KYC) | None (Relies on Will) | None |
| Multi-Wallet Mgmt. | Yes (Up to 4 in one device) | Yes (via Ledger Live) | Yes | No |
| Seed Phrase Backup | Yes (For other wallets) | No | No | No |
| Transaction Verification | On OLED screen | On device screen | On device screen | None (Blind Signing) |
Updated Conclusion & Final Verdict
Cypherock X1 In-Depth Review: Setup, Use, and Support
Setup Process and First Impressions
The unboxing experience of the Cypherock X1 Standard is premium. You get the Vault, four Cards, protective card sleeves, a USB-C cable, a hard travel case, and a webcam cover. Initial setup involves connecting the Vault to the CySync desktop app (compatible with Windows, Mac, Linux), creating a PIN, and sequentially tapping all four cards to initialize them with their key shards. The process is straightforward but requires careful attention to the tutorial videos; it’s different from any other wallet setup.
Daily Management with the CySync App
The CySync app is your portfolio dashboard. It supports over 18,000 digital assets across major blockchains like Bitcoin, Ethereum, Solana, Polygon, and BSC. You can:
Track portfolio value across all your imported wallets.
Initiate send/receive transactions.
Connect to DeFi dApps and NFT marketplaces via WalletConnect.
Securely import and back up seed phrases from other wallets.

Real User Feedback: The Good and The Bad
Analyzing Cypherock wallet reviews from Reddit, Trustpilot, and Amazon provides a balanced view.
Praise Highlights:
Security & Peace of Mind: “No more panicking about losing my seed phrase… I’ve split them between my safe and trusted family members.” – Trustpilot User.
Travel-Friendly: “I travel constantly for work… Airport security checked one piece last month – zero risk to my funds.” – Trustpilot User.
Build Quality: Users frequently commend the solid feel of the Vault and the premium accessories.
Criticism and Considerations:
Learning Curve: The model is different. Users used to a single USB stick-like device need to adapt to a Vault-and-Card system.
Joystick Navigation: Some expert reviews note the joystick interface can feel less intuitive than a touchscreen for navigating complex transaction data.
Customer Support Gaps: While many report positive support, there are concerning reports on Trustpilot of unresolved issues related to mistaken transactions, suggesting support scalability can be inconsistent.
Head-to-Head: Cypherock vs. The Competition
Is the Cypherock X1 the right choice for you? Let’s compare it directly with other leading cold wallet options.
Cypherock vs. Ledger
The Cypherock vs Ledger debate pits revolutionary architecture against established, user-friendly design.
Security Model: Ledger uses a single secure element chip and a 24-word seed phrase. Cypherock uses decentralized sharding and eliminates the seed phrase as a single point of failure.
Backup: Both allow seed phrase viewing, but Cypherock makes it optional and decentralized.
Transparency: Cypherock’s firmware is fully open-source. Ledger’s is closed-source, though its hardware is widely trusted.
Past Incidents: Ledger suffered a significant customer data breach in 2023. While not a direct hardware hack, it impacted user trust.
Best For: Ledger is best for beginners wanting a simple, app-integrated experience. Cypherock is for security-focused users who prioritize eliminating the seed phrase vulnerability.
Cypherock vs. Tangem
The Cypherock vs Tangem comparison is interesting as both use card-based elements, but philosophically they are worlds apart.
Form Factor: Tangem is a minimalist, credit-card-sized wallet. Cypherock is a dedicated vault device with a screen plus separate cards.
Security & Verification: This is the key difference. Expert reviews criticize Tangem for showing no calldata for transactions, meaning you sign blindly. The Cypherock X1 verifies all details on its OLED screen.
Open Source: Cypherock is open-source and audited. Tangem is closed-source.
Best For: Tangem may suit someone carrying small amounts for easy tap-to-pay use. Cypherock is for serious storage where verifying every transaction is non-negotiable.
Cypherock vs Ledger vs Cypherock vs Tangem (quick positioning)
If you’re choosing between brands, the fastest way is to map each to a “user intent segment” rather than arguing about specs in a vacuum.
Decision table (buyer intent)
| User intent | Best fit (often) | Why |
|---|---|---|
| Max resilience vs loss/theft | Cypherock vs Ledger → Cypherock often wins | Cypherock uses Shamir-based distributed key storage across multiple components; traditional models keep keys in a single device. |
| Mobile-first simplicity | Cypherock vs Tangem → Tangem may feel simpler | Tangem is card-based and mobile-centric; Cypherock emphasizes offline verification and multi-part recovery. |
| On-device transaction verification priority | Cypherock or Ledger (model-dependent) | Cypherock emphasizes offline signing/verification flow on the Vault; Ledger also focuses on verifying on-device, but with centralized key storage. |
Cypherock’s own comparison article argues Tangem’s lack of display/buttons can increase “blind signing” risk because users cannot verify details directly on-device. The same comparison frames Ledger as secure but centralized (private keys stored within the device), while Cypherock reduces single-point-of-failure risk with split storage.
How Does Price Compare?
The Cypherock X1 wallet price for the Standard pack is approximately $149 (based on current listed prices). This is competitive:
Ledger Nano X: ~$149
Trezor Safe 5: ~$169
Tangem Card (3-pack): ~$79
While not the cheapest, the Cypherock X1 price reflects its unique hardware bundle (Vault + 4 Cards + case) and advanced security architecture. Replacement X1 Vaults are sold separately for ~$89, and card packs are also available.
The X1’s 5-Part Security Model: Vault + Cards
The Cypherock X1 translates this cryptographic theory into a tangible, user-friendly system consisting of two types of hardware:
The X1 Vault: This is the main device, a small gadget with an OLED screen and a joystick. It holds one share of your private key .
Four X1 Cards: These are not simple plastic cards. Each is an NFC-based smartcard with a bank-grade EAL6+ secure element—the same tamper-proof chip technology used in your credit card. Each card holds one additional share of your private key .
How it works in practice: During setup, your private key is split into five shares via Shamir Secret Sharing. One stays in the Vault, and the other four are written to the individual cards. The system is configured with a threshold—typically, you need any two out of the five parts to sign a transaction or recover your wallet .
Table: The Cypherock X1 Security Breakdown
| Component | Role | Security Specification |
|---|---|---|
| X1 Vault | Holds 1 key share; signs transactions; verifies details on-screen. | Dual-chip architecture (ATECC608A + STM32), Open-source firmware . |
| X1 Cards (4) | Each holds 1 key share; tapped to authorize actions. | EAL6+ Secure Element (NXP JCOP3), 500,000+ tap durability, 20+ year data retention . |
| Security Model | Shamir Secret Sharing (SSS) | Private key split into 5 shares; only 2 needed to reconstruct. Eliminates single seed phrase . |
This architecture delivers concrete, unparalleled benefits:
No Single Point of Failure: There is no one piece of paper, one device, or one memory that can cause total loss.
Built-in Redundancy: You can lose your X1 Vault and two of the four cards and still regain full access to your funds with the two remaining cards .
Physical Distribution: You can store the four cards in geographically separate locations (e.g., home safe, bank deposit box, trusted family member). A fire or theft in one location cannot compromise your assets .
Deep Dive: Cypherock X1 Models, Features & User Experience
Choosing Your Model: Basic vs. Standard vs. Pro
The Cypherock X1 comes in three tiers, designed for different user profiles and needs. Understanding the differences is key to getting the best value.
Table: Cypherock X1 Model Comparison
| Feature | X1 Basic | X1 Standard | X1 Pro |
|---|---|---|---|
| Price | $99 | $179 | $249 |
| Core Components | Vault + 4 Cards + USB Kit | Adds Hardcase + Card Sleeves | Adds Gold Plan (1 yr) |
| Warranty | 1 Year | 3 Years | 3 Years |
| Ideal For | Beginners, moderate portfolios | Active users, travelers, serious holders | High-net-worth individuals, institutional use |
| Key Differentiator | Entry to SSS security | Durability & extended warranty | Priority support & recovery services |
Analysis & Recommendation:
For Most Serious Investors, the Standard model hits the sweet spot. The included hardcase is essential for protecting your investment, and the jump from a 1-year to a 3-year warranty on both the Vault and Cards is significant for a long-term hold device .
The Pro model is for those managing substantial wealth where the cost of downtime or complexity is high. Its “Gold Plan” includes priority support and recovery assistance, acting as a premium insurance layer .
Setup and Daily Use: Is It Complicated?
A common concern is that such advanced security must come with a steep learning curve. Reviews suggest the opposite.
Initial Setup is guided step-by-step by the cySync desktop app (compatible with Windows, macOS, Linux). The process involves:
Connecting the Vault and generating the wallet.
Tapping each of the four cards to the Vault to pair them and distribute the key shares.
Setting a secure PIN (4-8 digits) for the Vault and optionally for each card .
Making a Transaction:
Connect the Vault to your computer via USB.
Construct the transaction in the cySync app.
Verify all details (amount, address, gas fee) on the Vault’s OLED screen using the joystick.
Tap any one of your four X1 Cards to the Vault to cryptographically sign the transaction.
The signed transaction is broadcast to the network via the connected computer .
The user experience is praised for its clarity. The joystick navigation is reported to be more intuitive than the buttons on many competing devices, and the ability to visually verify everything on the device screen is a critical security feature .
Asset Support and Software: The cySync Ecosystem
A wallet is only as useful as the assets it supports. The Cypherock X1 is a multi-chain powerhouse, supporting over 9,000 cryptocurrencies and tokens across all major networks like Bitcoin, Ethereum, Solana, Polygon, and BSC .
The cySync app is more than just an interface; it’s a full portfolio manager. You can:
View all assets held across wallets secured by the X1.
Buy crypto directly via fiat on-ramps (powered by partners like Binance Connect).
Swap tokens across integrated decentralized exchanges (DEXs).
Connect to DeFi dApps and NFT platforms using WalletConnect .
This turns the Cypherock system from a simple storage vault into an active, yet secure, crypto management hub.
Cypherock X1 vs. The Competition: A 2026 Showdown
How does this innovative model stack up against the established giants? Let’s break it down.
Cypherock X1 vs. Ledger (Nano X/S+):
Ledger’s Strength: Massive ecosystem, polished Ledger Live app, Bluetooth mobility, and strong brand recognition.
Cypherock’s Edge: Eliminates the single seed phrase risk. While Ledger uses a secure chip, your entire fortune still relies on one 24-word backup. Cypherock’s decentralized model with Shamir Secret Sharing offers superior resilience against physical loss and is fully open-source for auditability .
Cypherock X1 vs. Trezor (Model T/Safe 5):
Trezor’s Strength: Excellent open-source reputation, user-friendly interface, and strong community trust.
Cypherock’s Edge: Again, the seedless architecture. Trezor also relies on a standard seed phrase. The Cypherock X1’s multi-card system provides a more robust and flexible recovery path, which is especially valuable for inheritance planning .
Cypherock X1 vs. Tangem:
Tangem’s Strength: Extreme simplicity and low cost. It’s a card you tap to your phone.
Cypherock’s Edge: Redundancy and higher security. Tangem cards typically hold a complete key. If you lose that one card, you lose everything (unless you bought a multi-pack backup). Cypherock’s system allows you to lose multiple components without losing access .
The Verdict: If your top priority is absolute, fault-tolerant security for long-term holding and you are comfortable with managing a few physical components, the Cypherock X1 is technologically superior. If your priority is mobile convenience, a sleek all-in-one device, or a lower upfront cost, the competitors have their merits.
Target Audience: Who Is the Cypherock X1 Really For?
The Cypherock X1 isn’t for everyone, but for its target audience, it’s nearly perfect.
The Long-Term “HODLer”: If you’re accumulating Bitcoin or Ethereum for a 5-10+ year horizon, this wallet is designed for you. Its security model is literally built for surviving decades and unforeseen events .
The Security-Parallel Individual: If you’ve ever felt nervous about your seed phrase, this wallet alleviates that anxiety by design.
Families and Estate Planners: The ability to distribute cards among trusted family members makes it an excellent tool for crypto inheritance. You can arrange access without any single person having full control prematurely .
High-Net-Worth Individuals and Small Institutions: For managing significant wealth, the Pro model’s support and the system’s auditability (open-source, externally audited by firms like KeyLabs) provide the professional-grade assurance required .
Real-world use cases (what this wallet is great for)
Cypherock’s model is specifically aligned with users who want resilience against loss/theft and flexible recovery—without betting everything on one sheet of paper.
Best-fit scenarios
Long-term holders who want to reduce “single point of failure” risk (device loss, backup theft, disasters).
People planning inheritance or shared continuity (distributed storage across safe locations).
Users who want an audited, open-source oriented listing presence like the one shown on Bitcoin.org.
Common mistakes to avoid
Storing multiple components in the same physical location (that defeats “distributed locations” as a protection layer).
Treating PIN protection as optional—Cypherock highlights PIN-based protection to reduce theft risk even if someone gets enough parts.
Buying hardware wallets through random third parties without verifying authenticity (best practice for any hardware wallet purchase).
Potential Drawbacks and Considerations
No product is flawless. Here are the honest trade-offs:
Physical Management: You are responsible for safekeeping five hardware items (1 Vault, 4 Cards). This requires more organizational discipline than a single device .
Desktop-First (For Now): As of early 2026, the cySync app is desktop-only. A mobile app is listed as “future” on their specs. If you need to manage crypto on your phone daily, this is a limitation .
Plastic Build: Some reviewers note the Vault and cards have a plastic construction, which can feel less premium than metal-bodied competitors like Ledger. However, the internal security chips are top-tier .
Price Point: At $179 for the recommended Standard model, it’s a premium investment compared to entry-level wallets. You are paying for groundbreaking security architecture.
Final Verdict: Who Should (and Shouldn’t) Buy the Cypherock X1?
After extensive analysis, the Cypherock X1 Hardware Wallet is not for everyone—but for its target user, it is unparalleled.
The Ideal Cypherock X1 User
You should seriously consider the Cypherock X1 if you:
Hold significant crypto value and see seed phrase management as your biggest risk.
Want formal, secure inheritance planning for your digital assets.
Frequently travel and want to mitigate the risk of device confiscation or loss.
Value open-source transparency and independent security audits.
Are technically adaptable and willing to learn a new, more secure paradigm.
Who Might Want to Look Elsewhere
You might prefer a more traditional wallet if:
You are an absolute beginner who values the simplest possible setup above all else.
You need advanced DeFi functionality with perfect on-device calldata decoding (where wallets like GridPlus Lattice1 currently excel).
You prefer a single, pocket-sized device without additional components to manage.
The Bottom Line
The Cypherock X1 is a groundbreaking cold wallet that successfully solves the oldest and most persistent problem in self-custody: the vulnerability of the seed phrase. It trades a minor learning curve for a quantum leap in security, redundancy, and peace of mind. Backed by open-source code, top-tier audits, and a robust hardware design, it establishes a new gold standard for what a secure crypto hardware wallet should be.
Ready to decentralize your private keys? Visit the official Cypherock website to explore the Cypherock X1 bundles and detailed specifications. For community discussions and real-user experiences, check out the Cypherock X1 Reddit threads on platforms like r/CryptoCurrency and r/Bitcoin.
Frequently Asked Questions (FAQs)
How does Cypherock X1 protect my crypto?
It uses Shamir’s Secret Sharing to split your private key into five shards, stored across four X1 Cards and the X1 Vault. No single component holds the complete key, and you need any two shards to recover funds, eliminating single points of failure like a lost seed phrase.
How does Cypherock X1 work?
You initiate transactions on the CySync app, then verify and authorize them offline on the X1 Vault’s screen. To sign, you physically tap one of your X1 Cards to the Vault. The key is reconstructed momentarily in secure memory to sign the transaction and then erased.
How many parts do I need to protect my crypto?
You need to safeguard at least two out of the five key shards. The system is designed with a 2-of-5 threshold, meaning your assets remain accessible even if you lose the Vault and two Cards.
Which type of wallet does Cypherock X1 belong to?
The Cypherock X1 is a hardware-based cold wallet. It stores private keys completely offline (air-gapped) on dedicated secure hardware, providing the highest level of security against online attacks.
Is Cypherock X1 legit?
Yes. It is an open-source wallet whose firmware has been independently audited by Keylabs, a respected security firm that has found vulnerabilities in Ledger and Trezor wallets. It is also certified as reproducible by WalletScrutiny.
How many cryptos does Cypherock X1 support?
The Cypherock X1 and CySync app support over 18,000 digital assets across major blockchains including Bitcoin, Ethereum, Solana, Polygon, BNB Chain, and many others.
Which is the best crypto hardware wallet?
The “best” depends on your needs. For maximum security through decentralized key management and eliminating seed phrases, the Cypherock X1 is arguably the best. For beginners, a Ledger Nano X might be simpler. For expert DeFi users requiring perfect transaction visibility, a GridPlus Lattice1 or Trezor Safe 5 might be preferred.
What happens if I lose my X1 Vault or one of the cards?
This is where the Shamir Secret Sharing shines. If you lose the Vault, your funds are safe as long as you have any two of the four X1 Cards. You would purchase a new Vault and use the two cards to restore your wallet onto it. If you lose one card, you can still operate normally with the Vault and the remaining three cards. It’s recommended to replace a lost card to maintain the full redundancy of the system .
Can I still see a traditional seed phrase if I want to?
Yes. The Cypherock X1 is BIP39 compatible. If you prefer to have a standard seed phrase backup, you can generate and view a 12, 18, or 24-word phrase using the Vault and any one of the paired cards. This allows you to export your wallet to any other BIP39-compatible device if needed .
Is the Cypherock X1 open-source?
Yes, critically so. The firmware for the X1 Vault is open-source, allowing the global security community to audit and verify its code. This transparency is a cornerstone of trust in the crypto hardware space. The company’s code has been audited by third-party security firms like KeyLabs .
What if Cypherock the company goes out of business?
Your funds are not dependent on the company. The open-source nature of the software means the community could maintain it. More importantly, because you can extract a standard BIP39 seed phrase (as per Q2), you always have a path to move your assets to another wallet, ensuring long-term accessibility independent of Cypherock’s operations .
Can I use the Cypherock X1 for DeFi and NFTs?
Absolutely. Through the cySync desktop app, you can connect to decentralized applications (dApps) across Ethereum, Solana, and other supported networks using WalletConnect. This allows you to securely trade, lend, stake, and interact with NFT marketplaces, with all transactions requiring physical approval via the Vault and your cards .
How durable are the X1 Cards?
The cards are built for longevity. They are rated for over 500,000 NFC taps and have a data retention life of 20+ years. They come with protective RFID-blocking sleeves to prevent unauthorized scanning and physical wear .
How does this compare to a multi-signature (multisig) wallet?
Both enhance security but are designed for different purposes. Shamir Secret Sharing (used by Cypherock) splits one private key into shares for backup and recovery. Multisig requires multiple distinct private keys (often held by different people or devices) to authorize a transaction. SSS is ideal for personal asset resilience and inheritance. Multisig is better for shared corporate treasuries or requiring multiple approvals for transactions .
Disclaimer
Affiliate Link Disclosure: This article contains affiliate links to the Cypherock X1 and other products mentioned. This means that if you click on one of these links and make a purchase, we may receive a small commission at no additional cost to you. This commission helps support our independent research, testing, and in-depth content creation. Our reviews, comparisons, and recommendations are based on thorough analysis, security audits, and hands-on testing. We prioritize providing honest, accurate information to help you make informed decisions. We only recommend products that we believe offer genuine value and superior security to our readers.































